Squish for Web Tutorials
Learn how to test web applications.
- Tutorial: Starting to Test Web Applications
- Tutorial: Designing Behavior Driven Development (BDD) Tests
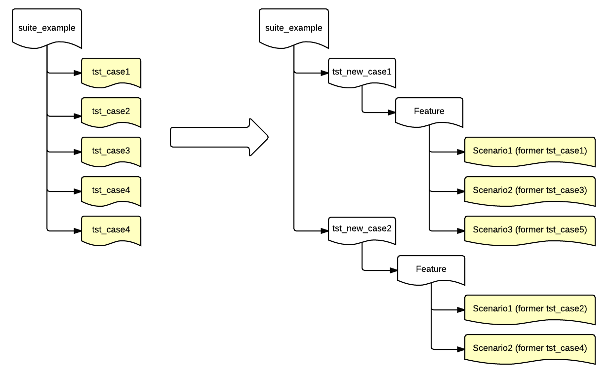
- Tutorial: Migration of existing tests to BDD
- Tutorial: Model-based Testing
Tutorial: Starting to Test Web Applications
Note: There is a 45-minute Online course about Squish Basic Usage at the
if you desire some video guidance.
We use a web-based Address Book application as our AUT. This is a mini web server that provides a browser-based application. Users can interact with a fake existing address book or create a new one, and add, edit, and remove entries. Despite the application's simplicity, it has all the key features that most standard web applications have: buttons, radio buttons, line edits, pop-up dialogs, and a central area—in this case showing a table.
For more examples testing web-specific features and standard editing widgets, see How to Create Test Scripts and How to Test Web Applications.
These screenshots show the application in action.


Starting the Example Web Server
This tutorial's example is an HTML and JavaScript web application contained in the file <SQUISHDIR>/examples/web/addressbook/AddressBook.html. Squish for Web is designed to test real web applications served over http: by a web server, and the AddressBook example requires being hosted on one.
The server is written in Python; simply run it from the command line using the Python interpreter on your system, or one under <SQUISHDIR> (python).
$ python <SQUISHDIR>/examples/web/addressbook/server.py
C:\> cd <SQUISHDIR>\examples\web\addressbook <SQUISHDIR>\examples\web\addressbook> ..\..\..\python\python server.py
$ cd <SQUISHDIR>/examples/web/addressbook $ ../../../python/Python.framework/Versions/Current/bin/python server.py
Once the server is running, you can access the web addressbook example application using the URL http://localhost:9090/AddressBook.html. (If port 9090 conflicts with anything else on your machine simply pass an unused port number as a command line argument to server.py and it will use that instead. Naturally, if you use a different port you must use that port throughout the tutorial.)
Note: When starting any TCP/IP server for the first time (including squishserver, or server.py) on Windows or macOS, depending on your security settings, you may get a pop up a dialog asking if you want to allow or block the server from running. If you get this dialog, you must choose Unblock or Allow so that Squish can function correctly.
Squish Multi-Process Architecture and IPC
Squish runs a small server, squishserver, that handles the communication between the AUT and the test script. The test script is executed by the squishrunner tool, which in turn connects to squishserver. squishserver starts the instrumented AUT on the device, which starts the Squish Hook. With the hook in place, squishserver can query AUT objects regarding their state and can execute commands on behalf of squishrunner. squishrunner directs the AUT to perform whatever actions the test script specifies.
All the communication takes place using network sockets which means that everything can be done on a single machine, or the test script can be executed on one machine and the AUT can be tested over the network on another machine.
The following diagram illustrates how the individual Squish tools work together.

Tests can be written and executed using the Squish IDE, in which case squishserver is started and stopped automatically, and the test results are displayed in the Squish IDE's Test Results view. The following diagram illustrates what happens behind the scenes when the Squish IDE is used.

Under the covers, squishrunner is used to execute test cases. If we need to automate the execution of test cases from a script, we would use this command directly.
Creating Test Suites from Squish IDE
Start up the Squish IDE, by clicking or double-clicking the Squish IDE icon, by launching Squish IDE from the taskbar menu or by executing squishide on the command line, whichever you prefer and find suitable for the platform you are using.
Once Squish starts up, you might be greeted with a Welcome Page. Click the Workbench button in the upper right to dismiss it. Then, the Squish IDE will look similar to the screenshot.

Once Squish has started, click File > New Test Suite to pop-up the New Squish Test Case wizard shown below.

Enter a name for your test suite and choose the folder where you want the test suite to be stored. In the screenshot we have called the test suite suite_js because it is a JavaScript example. Once the details are complete, click Next to go on to the Toolkit (or Scripting Language) page.

If you get this wizard page, click the toolkit your AUT uses. For this example, we must click Web since we are testing a Web application. Then click Next to go to the Scripting Language page.

Choose your desired scripting language on this page. Most Squish for Web users will probably choose JavaScript. Our example tests are in 5 different languages and you can pick the one that suits you. The functionality offered by Squish is the same for all languages.

We are now ready to record our first test.
Creating Tests
Recordings are made into existing test cases. You can create a New Script Test Case in the following ways:
- Select File > New Test Case to open the New Squish Test Case wizard, enter the name for the test case, and select Finish.
- Click the New Script Test Case (
) toolbar button to the right of the Test Cases label in the Test Suites view. This creates a new test case with a default name, which you can easily change.
Give the new test case the name tst_general.
Squish automatically creates a sub-folder inside the test suite's folder with this name and also a test file, for example test.py. If you choose JavaScript as the scripting language, the file is called test.js, and correspondingly for Perl, Ruby, or Tcl.
Initially, the script's main() function logs Hello World to the test results.

If you get a sample .feature file instead of a "Hello World" script, click the arrow left of the Run Test Suite (
) and select New Script Test Case (
).

To make the test script file (such as, test.js or test.py) appear in an Editor view, click or double-click the test case, depending on the Preferences > General > Open mode setting. This selects the Script as the active one and makes visible its corresponding Record (
) and Run Test Case (
) buttons.
The checkboxes are used to control which test cases are run when the Run Test Suite (
) toolbar button is clicked. We can also run a single test case by clicking its Run Test Case (
) button. If the test case is not currently active, the button may be invisible until the mouse is hovered over it.
Once the new test case has been created, we are free to write test code manually or to record a test. Clicking on the test case's Record (
) button replaces the test's code with a new recording. Alternatively, you can record snippets and insert them into existing test cases, as instructed in How to Edit and Debug Test Scripts.
Recording Our First Test
Here is a test scenario:
- Add a new name and address.
- Change the fourth name and address's surname field.
- Remove the second name and address
- Verify that the last address is now the new one that was added.
Click Record (
) to the right of the tst_general test case shown in the Test Suites view's Test Cases list. Squish will prompt for the browser's starting URL. For this tutorial that should be http://localhost:9090/AddressBook.html
Once the browser is running and the page is loaded, perform the following actions—and don't worry about how long it takes since Squish doesn't record idle time:
- Click the Add button and fill in the form with forename, "Jane", surname "Doe", email address "[email protected]", and a phone number of "555 123 4567". Click or press the Tab key to navigate between fields.
- Click the Ok button. There should now be a new last address with the details you typed in.
- Click the fourth row's checkbox to select that record.
- Click the Edit button in the form tab to or click the surname field
- Change the surname to "Doe".
- Click the Ok button. The change should be reflected in the list of addresses.
- Click the second row's checkbox to select that record and then click the Remove button.
- Click the pop-up confirmation dialog's OK button. The change should be reflected in the list of addresses.
- Click the Verify (
) toolbar button in the Squish Control Bar Window (the second button from the left) and select Properties.
This will make the Squish IDE appear.
- In Application Objects use the Object Picker (
). - In the AUT, click on the "Jane" table cell.
- In the Properties view, check the
innerTextproperty. - Click the Object Picker (
) button again. - In the AUT, click the "Doe" table cell.
- Go back to the Squish IDE and again check the
innerTextproperty. - Click the
Save and Insert Verifications button (at the bottom of the Verification Point Creator view) to have the forename and surname verifications for the selected row inserted into the recorded test script.
Once the verification points are inserted, the Squish IDE's window will be hidden again and the Control Bar Window and the AUT will be back in view.
We've now completed the test, so click Stop Recording(
).

Once the recording is finished, the recorded test will appear in Squish IDE as the screenshot illustrates. If TMTOWTDI, the exact code that is recorded will vary depending on how you interact.

If the recorded test doesn't appear, click (or double-click depending on your platform and settings) the tst_general test case; this will make Squish show the test's test.js file in an editor window as shown in the screenshot.
Running Tests
Next, we will play back the previous test and add some more verifications.
Playback Failure
Even if you followed the instructions correctly, the test case will still fail to play back. This is because the selection state of the HTML Input field was not recorded/played back properly during the edit step, so when typeText played back, the typed string was appended (or prepended, depending on the browser) to the previous value. The recommended workaround is to insert on the line above, a call to HTML_TextBase.selectAll() on the HTML element itself, from the Web Object API. Examples in all script languages are shown below.
clickButton(waitForObject(names.squishAddressbookEditButtonButton));
// manually inserted selectAll():
waitForObject(names.squishAddressbookSurnameEditText).selectAll();
typeText(waitForObject(names.squishAddressbookSurnameEditText), "Doe");
clickButton(waitForObject(names.squishAddressbookOkButton)); clickButton(waitForObject(names.editButton_button))
# manually inserted selectAll():
waitForObject(names.oneitem_surnameEdit_text).selectAll()
typeText(waitForObject(names.oneitem_surnameEdit_text), "Doe")
clickButton(waitForObject(names.ok_button)) clickButton(waitForObject($Names::editbutton_button));
# manually inserted selectAll():
waitForObject($Names::oneitem_surnameedit_text)->selectAll();
typeText(waitForObject($Names::oneitem_surnameedit_text), "Doe");
clickButton(waitForObject($Names::ok_button)); clickButton(waitForObject(Names::EditButton_button))
# manually inserted selectAll()
waitForObject(Names::Oneitem_surnameEdit_text).selectAll()
typeText(waitForObject(Names::Oneitem_surnameEdit_text), "Doe")
clickButton(waitForObject(Names::Ok_button)) invoke clickButton [waitForObject $names::editButton_button]
# manually inserted selectAll:
invoke [waitForObject $names::oneitem_surnameEdit_text] selectAll
invoke typeText [waitForObject $names::oneitem_surnameEdit_text] "Doe"
invoke clickButton [waitForObject $names::Ok_button]Running Tests from IDE
To run a test case in the Squish IDE, click the Run Test Case (
) that appears when the test case is hovered or selected in the Test Suites view.
To run two or more test cases one after another or to run only the selected test cases, click Run Test Suite (
).
Running Tests from Command Line
To playback a recorded test from the command line, we execute the squishrunner program. We provide squishrunner the path to a test suite, and optionally also the name of a test case.
A squishserver must be running when running a test, and we can provide squishrunner an IP/Port of an already running one, or use the --local option which creates one for the duration of the process. For more information, see squishserver.
For example, assuming we are in the directory that contains the test suite's directory:
squishrunner --testsuite suite_js --testcase tst_general --local
Examining the Generated Code
If you look at the code in the test case, it consists of lots of waitForObject() calls as parameters to various other calls such as typeText() and clickButton(). The waitForObject() function waits until a GUI object is ready to be interacted with (i.e., becomes visible and enabled), and is then followed by some function that interacts with the object.
Here's an extract that shows how Squish records clicking the Add button, typing in Jane Doe's details into the Add dialog, and clicking Ok at the end to close the dialog and update the table.
clickButton(waitForObject(names.addButtonButton));
typeText(waitForObject(names.squishAddressbookForenameEditText), "Jane");
typeText(waitForObject(names.squishAddressbookSurnameEditText), "Doe");
typeText(waitForObject(names.squishAddressbookEmailEditText), "[email protected]");
typeText(waitForObject(names.squishAddressbookPhoneEditText), "123 555 4567");
clickButton(waitForObject(names.squishAddressbookOkButton)); clickButton(waitForObject(names.addButton_button))
typeText(waitForObject(names.oneitem_forenameEdit_text), "Jane")
typeText(waitForObject(names.oneitem_surnameEdit_text), "Doe")
typeText(waitForObject(names.oneitem_emailEdit_text), "[email protected]")
typeText(waitForObject(names.oneitem_phoneEdit_text), "555 123 4567")
clickButton(waitForObject(names.ok_button)) clickButton(waitForObject($Names::addbutton_button));
typeText(waitForObject($Names::oneitem_forenameedit_text), "Jane");
typeText(waitForObject($Names::oneitem_surnameedit_text), "Doe");
typeText(waitForObject($Names::oneitem_emailedit_text), "jane.doe\@nowhere.com");
typeText(waitForObject($Names::oneitem_phoneedit_text), "555 123 4567");
clickButton(waitForObject($Names::ok_button)); clickButton(waitForObject(Names::AddButton_button))
typeText(waitForObject(Names::Oneitem_forenameEdit_text), "Jane")
typeText(waitForObject(Names::Oneitem_surnameEdit_text), "Doe")
typeText(waitForObject(Names::Oneitem_emailEdit_text), "[email protected]")
typeText(waitForObject(Names::Oneitem_phoneEdit_text), "555 123 4567")
clickButton(waitForObject(Names::Ok_button)) invoke clickButton [waitForObject $names::addButton_button]
invoke typeText [waitForObject $names::oneitem_forenameEdit_text] "Jane"
invoke typeText [waitForObject $names::oneitem_surnameEdit_text] "Doe"
invoke typeText [waitForObject $names::oneitem_emailEdit_text] "[email protected]"
invoke typeText [waitForObject $names::oneitem_phoneEdit_text] "555 123 4567"
invoke clickButton [waitForObject $names::Ok_button]The Add and Edit buttons are visible when when the AUT is showing the list of addresses. When the Add or Edit button is clicked, a dialog form is shown where a new address can be added, or where the selected address can be edited. The form has Ok and Cancel buttons—when either of these are clicked, the form is hidden and the list of addresses is shown once more.
Symbolic Names
Squish recordings refer to objects using variables that begin with a names. prefix. These are known as Symbolic Names. Each variable contains, as a value, the corresponding Real Name.
The advantage of using symbolic names (instead of real names) in your scripts, is that if the application changes in a way that results in different names being needed, it is possible to update Squish's Object Map and thereby avoid the need to change our test scripts.
When a Symbolic Name is under the cursor, the editor's context menu allows you to Open Symbolic Name, showing its entry in the Object Map, or Convert to Real Name, which places an inline mapping in your script language at the cursor, allowing you to hand-edit the properties in the script itself.
See How to Identify and Access Objects for more details.
Verification Points Explained
In the previous section we saw how easy it is to insert verification points during the recording of test scripts. They can be inserted into existing test scripts by recording snippets, or by editing a test script and calling Squish's test. functions such as test.compare() and test.verify().
Squish can verify different kinds of data:
- Properties VPs, which can be Scriptified or XML-based. They verify that 1 or more properties of 1 or more objects have certain values.
- Table VPs, which verify the contents of an entire table.
- Screenshot VPs, for verifying images of widgets.
- Visual VPs, which contain properties and screenshots for an entire tree of objects.
Note: Image Search, a newer feature of Squish, is recommended as another way to verify images. It uses external image files instead of encoding the expected values in XML files.
Regular Verification Points are stored as XML files in the test case or test suite resources, and contain the value(s) that need to be compared. This includes images in the case of Screenshot or Visual VPs. These verification points can be reused across test cases, and can verify many values in a single line of script code.
Scriptified Property Verification points are direct calls to the test.compare function and look like regular script code.
Further reading: How to Create and Use Verification Points.
Before asking Squish to insert verification points, it is best to make sure that we have a list of what we want to verify and when. There are many potential verifications we could add to the test case, but since our concern here is simply to show how to do it, we will only do two—we will verify that the "Jane Doe" entry's email address and phone number match the ones entered, and put the verifications immediately before the ones we inserted during recording.
To insert a verification point using the Squish IDE we start by putting a break point in the script at the point where we want to verify.

As the above screenshot shows, we have set a breakpoint at the end of main. This is done simply by double-clicking, or right-clicking in the gutter (next to the line number in the editor) and selecting the Add Breakpoint context menu item. The screenshot shows the verifications that were entered using the Squish IDE during recording. Our additional verifications will be inserted there.
Having set the breakpoint, we now run the test as usual by clicking the Run Test Case (
) or by clicking the Run > Run Test Case menu option. Unlike a normal test run the test will stop when the breakpoint is reached and Squish's main window will reappear (which will probably obscure the AUT). At this point, the Squish IDE will automatically switch to the Test Debugging Perspective.
Perspectives and Views
The Squish IDE works just like the Eclipse IDE. If you aren't used to Eclipse, it is crucial to understand the following key concepts: Views and Perspectives. In Eclipse, and therefore in the Squish IDE, a View is essentially a child window, such as a dock window or a tab in an existing window. A Perspective is a collection of views arranged together. Both are accessible through the Window menu.
The Squish IDE is supplied with the following perspectives:
- Test Management Perspective that the Squish IDE starts with, and that is shown in all previous screenshots
- Test Debugging Perspective
- Spy Perspective
You can modify these perspectives to show additional views, to hide views that you don't want, or to create your own perspectives with exactly the views you want.
If you notice all of your Views change dramatically, it just means that the perspective changed. Use the Window menu to change back to the perspective you want. Keep in mind, Squish automatically changes perspectives to reflect the current situation, so you should not need to change perspective manually very often.
When Squish stops at a breakpoint, the Squish IDE automatically changes to the Test Debugging Perspective. The perspective shows the Variables view, the Editor view, the Debug view, the Application Objects view, and the Properties view, Methods view, and Test Results view.
The normal Test Management Perspective can be returned to at any time by choosing it from the Window menu (or by clicking its toolbar button), although the Squish IDE will automatically return to it if you Terminate(
) or Resume(
) to completion.
Inserting Verification Points
When Squish stops at a breakpoint the Squish IDE automatically changes to the Test Debugging Perspective. The perspective shows the Variables view, the Editor view, the Debug view, the Application Objects view, and the Properties view, Methods view, and Test Results view.
To insert a verification point, we can expand items in the Application Objects view until we find the object we want to verify, or we can use the Object Picker (
) toolbar button to visually pick the relevant object in the AUT.

The normal Test Management Perspective can be returned to at any time by choosing it from the Window menu (or by clicking its toolbar button), although the Squish IDE will automatically return to it if you stop the script or run it to completion.
In this example we want to verify the new row's email address and phone number (since we already have verifications for the forename and surname). It is easiest to find them in the AUT rather than navigate the Application Objects view. First click the Object Picker (
) toolbar button then click new row's email entry (i.e., "[email protected]") in the AUT. Now back in the Squish IDE in the Properties view check the innerText property.

At this point the verification point has not been added to the test script. We could easily add it by clicking the
Save and Insert Verifications button. But before doing that we'll add one more thing to be verified.
Click Up (
) from Application Objects to navigate to the parent table row, probably called <TR126>. Expand its children, find and click on the <TD5> element containing Jane Doe's phone number. Then, in the Properties view check the innerText property. Now both verifications will appear in the Verification Point Creator view as the screenshot shows.

We must click the
Save and Insert Verifications button to actually insert the verification point, so do that now.
To see the inserted VPs, click Stop Recording(
) or Resume(
) to the end of the test.
Next, make sure to disable the break point. Just right click the break point and click the Disable Breakpoint menu option in the context menu.
We are now ready to run the test without any breakpoints but with the verification points in place. Click the Run Test Case (
). This time we will get some additional test results—as the screenshot shows—one of which we have expanded to show its details. (We have also selected the lines of code that Squish inserted to perform the verifications).

These particular verification points generate four tests comparing the forename, surname, email, and phone number of the newly inserted entry.
Manually Written Property Verifications
Another way to insert verification points is to write the code manually. We can add our own calls to Squish's test. functions, such as test.compare() and test.verify() in an existing script.
- Set a breakpoint where we intend on adding our verifications.
- Run Test Case (
) until it stops there. - Use the Object Picker (
) or navigate in the Application Objects tree for the the object we want to verify. - Right click the Application Object entry and select the Copy Symbolic Name context menu option—this adds the object to the Object Map if necessary.
Now we can edit the test script, paste the name into the script where we need to find the object.
(Don't forget to disable the break point once it isn't needed any more.)
For this manual verification, we want to check the number of addresses present in the table after reading in the MyAddresses.adr file, then after the new address is added, and finally after the first address is removed. The screenshot shows two of the lines of code we entered to get one of these three verifications, plus the results of running the test script.

Here is the code we entered manually.
test.compare(numberOfRows(), 125);
test.compare(numberOfRows(), 125)
test::compare(numberOfRows(), 125);
Test.compare(numberOfRows, 125)
test compare [numberOfRows] 125
And here is the custom numberOfRows function that our verification depends upon.
def numberOfRows():
table = waitForObject(names.dOCUMENT_HTML1_BODY1_DIV1_DIV2_DIV3_DIV3_DIV1_TABLE1)
results = table.evaluateXPath(".//TR[contains(@class, 'jqgrow')]")
return results.snapshotLengthfunction numberOfRows() {
var table = waitForObject(names.dOCUMENTHTML1BODY1DIV1DIV2DIV3DIV3DIV1TABLE1);
var results = table.evaluateXPath(".//TR[contains(@class, 'jqgrow')]");
return results.snapshotLength;
}sub numberOfRows
{
my $table = waitForObject($Names::document_html1_body1_div1_div2_div3_div3_div1_table1);
my $results = $table->evaluateXPath(".//TR[contains(\@class, 'jqgrow')]");
return $results->snapshotLength;
}def numberOfRows
table = waitForObject(Names::DOCUMENT_HTML1_BODY1_DIV1_DIV2_DIV3_DIV3_DIV1_TABLE1)
results = table.evaluateXPath(".//TR[contains(@class,'jqgrow')]")
results.snapshotLength
endproc numberOfRows {} {
set table [waitForObject \
$names::DOCUMENT_HTML1_BODY1_DIV1_DIV2_DIV3_DIV3_DIV1_TABLE1]
set results [invoke $table evaluateXPath {.//TR[contains(@class,'jqgrow')]}]
return [property get $results snapshotLength]
}If you look at the table's object map entry, you will see that Squish for Web sometimes uses Hierarchical Names that describe a path in the the DOM (Document Object Model) of the HTML page under test. For more information about naming and finding of web objects in Squish, see Name Generation Algorithm used by Squish for Web and How to Find and Query Web Objects.
When writing scripts by hand, we use Squish's test module's functions to verify conditions at certain points during our test script's execution. As the screenshot (and the code snippets) show, we begin by retrieving a reference to the object we are interested in. Using the waitForObject() function is standard practice for manually written test scripts. This function waits for the object to be available (i.e., visible and enabled), and then returns a reference to it. (Otherwise it times out and raises a catchable exception.) We then use this reference to access the item's properties.
After we have a a reference to the <table>, we evaluate an XPath query (see How to Use XPath). The query used here says find all <tr> tags under the given element (i.e., in the table) which have a class property that contains the value "jqgrow". This produces an HTML_XPathResult Class object containing all the matching <tr>s. Since each address has a single row we know that the number of <tr> tags with class "jqgrow" is equal to the number of rows, so we simply return the number of items in the result using its HTML_XPathResult.snapshotLength property.
For more examples of manually written tests, see Creating Tests by Hand, How to Create Test Scripts, and How to Test Applications - Specifics.
Test Results
After each test run finishes, the test results—including those for the verification points—are shown in the Test Results view at the bottom of the Squish IDE.
This is a detailed report of the test run and would also contain details of any failures or errors, etc. If you click on a Test Results item, the Squish IDE highlights the script line which generated it. If you expand the item, you can see additional details of it.
Squish's interface for reporting test results is very flexible. The default report generator simply prints the results to stdout when Squish is run from the command line, or to the Test Results view when Squish IDE is being used. You can save the test results from the Squish IDE as XML by right clicking on the Test Results and choosing the Export Results menu option. For a list of report generators, see squishrunner –reportgen: Generating Reports.
It is possible to Upload the Results to Test Center, where they are stored in a database for analysis later.
Creating Tests by Hand
Now that we have seen how to record a test and modify it by inserting verification points, we are ready to see how to create tests manually.
For each object of interest, we need a Symbolic or Real Name to access it.
If we have not interacted yet with the object of interest, we can get a name for it in a couple of ways.
- Record a dummy snippet: click somewhere in your test case that is out of the way, Record (
), click on the object(s) of interest, Stop Recording(
), and throw away the snippet. - Use Application Objects: Click the Launch AUT (
) toolbar button. This starts the AUT and switches to the Spy Perspective. From Application Objects, use the Object Picker (
) or tree navigation to choose the desired object. Then use the context menu to Add to Object Map or Copy (Symbolic | Real) Name to Clipboard (so that we can paste it into our test script).
We can view the Object Map by clicking the Object Map(
) toolbar button, or from the Script Editor context menu, Open Symbolic Name when right-clicking on an object name in the script editor.

Every application object that Squish interacts with is listed here, either as a top-level object, or as a child object (the view is a tree view).
We can retrieve the symbolic name used by Squish in recorded scripts by right-clicking the object we are interested in and then clicking the context menu's Copy Object Name, or we can Copy Real Name (to get the actual key-value pairs stored in the variable). This is useful for when we want to modify existing test scripts or when we want to create test scripts from scratch, as we will see later on in the tutorial.

Modifying and Refactoring Recorded Tests
Suppose we want to test the AUT's Add functionality by adding three new names and addresses. We could record such a test but it is just as easy to do everything in code. The steps we need the test script to do are:
- Create a new address book
- For each new name and address, Add, then fill in the details, and then click Ok.
We want to verify at the start that there are no rows of data, and at the end that there are three rows. We will refactor as we go, to make our code as neat and modular as possible.
First, we must create a new test case. Click New Script Test Case (
) and set the test case's name to be tst_adding.
We begin by starting the application with a call to the startApplication() function.
The string we pass to this function can be
- The AUT name, as registered with the
squishserver - An absolute or relative path to the AUT.
The AUT can be an executable, or a batch file, or a shell script. When testing Java AUTs, we can also pass the name of a .jar or a .class file that contains a Java class with a main method.
Next, we invoke an action. Here are the first few lines from the example tst_general script:
import names
def main():
startBrowser("http://localhost:9090/AddressBook.html")import * as names from 'names.js';
function main() {
startBrowser("http://localhost:9090/AddressBook.html");require 'names.pl';
sub main
{
startBrowser("http://localhost:9090/AddressBook.html");require 'squish'
require 'names'
include Squish
def main
startBrowser("http://localhost:9090/AddressBook.html")source [findFile "scripts" "names.tcl"]
proc main {} {
invoke startBrowser "http://localhost:9090/AddressBook.html"Notice that the pattern in the code is simple: import the object map first, and then in main, start the browser at a URL, then wait for the page to be ready.
Object Not Found Dialog
If the AUT appears to freeze during test execution, wait for Squish to time out the AUT (about 20 seconds), and show the Object Not Found dialog, indicating an error like this:

This usually means that Squish doesn't have an object with the given name, or property values, in the Object Map. From here, we can Pick a new object, Debug, Throw Error or, after picking a new object, Retry.
Picking a new object will update the object map entry for the symbolic name. In addition to the Object Picker (
), we can use the Spy's Application Objects view to locate the objects we are interested in and use the Add to the Object Map context menu action to access their real or symbolic names.
Naming is important because it is probably the part of writing scripts that leads to the most error messages, usually of the object ... not found kind shown above. Once we have identified the objects to access in our tests, writing test scripts using Squish is very straightforward. Especially, as Squish most likely supports the scripting language you are most familiar with.
Here we explain the main function of our hand-written script. After, we will look at the supporting functions that main calls.
import names
def main():
startBrowser("http://localhost:9090/AddressBook.html")
confirmPopup(names.newButton_button)
test.verify(numberOfRows() == 0, "%d" % numberOfRows())
data = [("Andy", "Beach", "[email protected]", "555 123 6786"),
("Candy", "Deane", "[email protected]", "555 234 8765"),
("Ed", "Fernleaf", "[email protected]", "555 876 4654")]
for oneNameAndAddress in data:
addNameAndAddress(oneNameAndAddress)
test.compare(numberOfRows(), 3)import * as names from 'names.js';
function main() {
startBrowser("http://localhost:9090/AddressBook.html");
confirmPopup(names.newButtonButton);
test.verify(numberOfRows() == 0);
var data = new Array(
new Array("Andy", "Beach", "[email protected]", "555 123 6786"),
new Array("Candy", "Deane", "[email protected]", "555 234 8765"),
new Array("Ed", "Fernleaf", "[email protected]", "555 876 4654"));
for (var row = 0; row < data.length; ++row)
addNameAndAddress(data[row]);
test.compare(numberOfRows(), 3);
}require 'names.pl';
sub main
{
startBrowser("http://localhost:9090/AddressBook.html");
confirmPopup($Names::newbutton_button);
test::verify(numberOfRows() == 0);
my @data = (["Andy", "Beach", "andy.beach\@nowhere.com", "555 123 6786"],
["Candy", "Deane", "candy.deane\@nowhere.com", "555 234 8765"],
["Ed", "Fernleaf", "ed.fernleaf\@nowhere.com", "555 876 4654"]);
foreach $oneNameAndAddress (@data) {
addNameAndAddress(@{$oneNameAndAddress});
}
test::compare(numberOfRows(), 3);
}require 'names';
# encoding: UTF-8
require 'squish'
include Squish
def main
startBrowser("http://localhost:9090/AddressBook.html")
confirmPopup(Names::NewButton_button)
Test.verify(numberOfRows == 0)
data = [["Andy", "Beach", "[email protected]", "555 123 6786"],
["Candy", "Deane", "[email protected]", "555 234 8765"],
["Ed", "Fernleaf", "[email protected]", "555 876 4654"]]
data.each do |oneNameAndAddress|
addNameAndAddress(oneNameAndAddress)
end
Test.compare(numberOfRows, 3)
endsource [findFile "scripts" "names.tcl"]
proc main {} {
invoke startBrowser "http://localhost:9090/AddressBook.html"
confirmPopup $names::newButton_button
test compare [numberOfRows] 0
set data [list \
[list "Andy" "Beach" "[email protected]" "555 123 6786"] \
[list "Candy" "Deane" "[email protected]" "555 234 8765"] \
[list "Ed" "Fernleaf" "[email protected]" "555 876 4654"] ]
for {set i 0} {$i < [llength $data]} {incr i} {
addNameAndAddress [lindex $data $i]
}
test compare [numberOfRows] 3
}We begin by starting the AUT with a call to the startBrowser() function, passing the initial URL of the page to test.
The next step is to click on the New button. This entry might not be in the Object Map yet. To add a missing entry, try one of these things.
We want to pass that New button to a custom confirmPopup() function (which in turn causes a confirm dialog to appear), and confirms (i.e., clicks OK). This will empty the table.
Next, we call the custom numberOfRows() function that we created earlier to verify that the table is empty.
Next, we create some sample data and call a custom addNameAndAddress() function to populate the table with the data using the AUT's Add dialog. And finally, we compare the table's row count, this time to the number of rows in our sample data.
We will now review two of the three supporting functions, so as to cover all the code in the tst_adding test case, starting with the confirmPopup() function. (The third function, numberOfRows() was discussed earlier.)
def confirmPopup(button):
clickButton(waitForObject(button))
snooze(1.8)
closeConfirm(names.confirmPopup, True)function confirmPopup(button) {
clickButton(waitForObject(button));
snooze(1.8);
closeConfirm(names.confirmPopup, true);
}sub confirmPopup
{
my ($button) = @_;
clickButton(waitForObject($button));
snooze(1.8);
closeConfirm($Names::confirmpopup, 1);
}def confirmPopup(button)
clickButton(waitForObject(button))
snooze(1.8)
closeConfirm(Names::ConfirmPopup, true)
endproc confirmPopup {button} {
invoke clickButton [waitForObject $button]
snooze 1.8
invoke closeConfirm $names::ConfirmPopup true
}This function is called with the symbolic name of the button we want to click and confirm. (The name was copied from the Object Map.) After clicking, we force Squish to wait a short time using snooze(), and then close the dialog that popped up using the closeConfirm() function. The first argument can be any text but the second must either be true (which means click Ok) or false (which means click Cancel). So here we have clicked Ok.
def addNameAndAddress(oneNameAndAddress):
clickButton(waitForObject(names.addButton_button))
typeText(waitForObject(names.oneitem_forenameEdit_text), oneNameAndAddress[0])
typeText(waitForObject(names.oneitem_surnameEdit_text), oneNameAndAddress[1])
typeText(waitForObject(names.oneitem_emailEdit_text), oneNameAndAddress[2])
typeText(waitForObject(names.oneitem_phoneEdit_text), oneNameAndAddress[3])
clickButton(waitForObject(names.ok_button))function addNameAndAddress(oneNameAndAddress) {
clickButton(waitForObject(names.addButtonButton));
typeText(waitForObject(names.squishAddressbookForenameEditText), oneNameAndAddress[0]);
typeText(waitForObject(names.squishAddressbookSurnameEditText), oneNameAndAddress[1]);
typeText(waitForObject(names.squishAddressbookEmailEditText), oneNameAndAddress[2]);
typeText(waitForObject(names.squishAddressbookPhoneEditText), oneNameAndAddress[3]);
clickButton(waitForObject(names.okButton));
}sub addNameAndAddress
{
my (@oneNameAndAddress) = @_;
clickButton(waitForObject($Names::addbutton_button));
typeText(waitForObject($Names::oneitem_forenameedit_text), $oneNameAndAddress[0]);
typeText(waitForObject($Names::oneitem_surnameedit_text), $oneNameAndAddress[1]);
typeText(waitForObject($Names::oneitem_emailedit_text), $oneNameAndAddress[2]);
typeText(waitForObject($Names::oneitem_phoneedit_text), $oneNameAndAddress[3]);
clickButton(waitForObject($Names::ok_button));
}def addNameAndAddress(oneNameAndAddress)
clickButton(waitForObject(Names::AddButton_button))
typeText(waitForObject(Names::Oneitem_forenameEdit_text), oneNameAndAddress[0])
typeText(waitForObject(Names::Oneitem_surnameEdit_text), oneNameAndAddress[1])
typeText(waitForObject(Names::Oneitem_emailEdit_text), oneNameAndAddress[2])
typeText(waitForObject(Names::Oneitem_phoneEdit_text), oneNameAndAddress[3])
clickButton(waitForObject(Names::Ok_button))
endproc addNameAndAddress {oneNameAndAddress} {
invoke clickButton [waitForObject $names::addButton_button]
invoke typeText [waitForObject $names::oneitem_forenameEdit_text] [lindex $oneNameAndAddress 0]
invoke typeText [waitForObject $names::oneitem_surnameEdit_text] [lindex $oneNameAndAddress 1]
invoke typeText [waitForObject $names::oneitem_emailEdit_text] [lindex $oneNameAndAddress 2]
invoke typeText [waitForObject $names::oneitem_phoneEdit_text] [lindex $oneNameAndAddress 3]
invoke clickButton [waitForObject $names::Ok_button]
}For each set of name and address data, we click the Add button to make the Add form visible. Then for each value received, we populate the appropriate field by waiting for the relevant text field to be ready and then typing in the text using the setText() function. At the end we click the form's Ok button. We got the line at the heart of the function by copying it from the recorded tst_general test and simply parametrizing it by the field name and text. Similarly, we copied the code for clicking the Ok from the tst_general test case's code.
The test would be shorter if we refactored the common functions (such as confirmPopup() and numberOfRows()) into a shared script.
One aspect of this test case is not very satisfactory. Although embedding test data as we did here is sensible for small amounts, it is rather limiting, especially when we want to use a lot of test data. Also, we didn't test any of the data that was added to see if it correctly ended up in the table.
In the next section, we will create a new version of this test, only this time we will pull in the data from an external data source, and check that the data we add to the table is correct.
Creating Data Driven Tests
In the previous section we had hard-coded names and addresses in our test. But what if we want to test lots of data? Or what if we want to change the data without having to change our test script's source code. One approach is to import a dataset into Squish and use the dataset as the source of the values we insert into our tests. Squish can import data in .tsv (tab-separated values format), .csv (comma-separated values format), .xls, or .xlsx (Microsoft Excel spreadsheet formats).
Note: Both .csv and .tsv files are assumed to use the Unicode UTF-8 encoding, which is used for all test scripts.
We want to add a test data file to the test suite. We can copy MyAddresses.tsv directly into the suite's shared/testdata directory, or we can import it using the Squish IDE (from shared/testdata of one of the example test suites).
To import, we click File > Import Test Resource to pop-up the Import Squish Resource dialog. Inside the dialog, click the Browse button to choose the file to import (you can find this file already added to our example test suites). Make sure that the Import As combobox is set to "TestData".
By default the Squish IDE will import the test data just for the current test case, but we want the test data to be available to all the test suite's test cases: to do this check the Copy to Test Suite for Sharing radio button. Next, click the Finish button.
You should now see the file listed in the Test Suite Resources view (in the Test Data tab), and if you click the file's name it will be shown in an Editor view. The screenshot shows Squish IDE after some test data has been opened.

Adding a Test Case
Although in real life we would modify our tst_adding test case to use the test data, for the purpose of the tutorial we will make a new test case called tst_adding_data that is a copy of tst_adding and which we will modify to make use of the test data.
The only function we have to change is main, where instead of iterating over hard-coded items of data, we iterate over all the records in the dataset. We also need to update the expected row count at the end since we are adding a lot more records now, and we will also add a function to verify each record that's added.
import names
def main():
startBrowser("http://localhost:9090/AddressBook.html")
confirmPopup(names.newButton_button)
test.verify(numberOfRows() == 0)
limit = 10
for row, record in enumerate(testData.dataset("MyAddresses.tsv")):
forename = testData.field(record, "Forename")
surname = testData.field(record, "Surname")
email = testData.field(record, "Email")
phone = testData.field(record, "Phone")
addNameAndAddress((forename, surname, email, phone)) # pass as a single tuple
checkNameAndAddress(record)
if row > limit:
break
test.compare(numberOfRows(), row + 1)import * as names from 'names.js';
function main() {
startBrowser("http://localhost:9090/AddressBook.html");
confirmPopup(names.newButtonButton);
test.verify(numberOfRows() == 0);
var limit = 10;
var records = testData.dataset("MyAddresses.tsv");
for (var row = 0; row < records.length; ++row) {
var record = records[row];
var forename = testData.field(record, "Forename");
var surname = testData.field(record, "Surname");
var email = testData.field(record, "Email");
var phone = testData.field(record, "Phone");
addNameAndAddress(new Array(forename, surname, email, phone));
checkNameAndAddress(record);
if (row > limit)
break;
}
test.compare(numberOfRows(), row + 1);
}require 'names.pl';
sub main
{
startBrowser("http://localhost:9090/AddressBook.html");
confirmPopup($Names::newbutton_button);
test::verify(numberOfRows() == 0);
my @records = testData::dataset("MyAddresses.tsv");
my $limit = 10;
my $row = 0;
for (; $row < scalar(@records); ++$row) {
my $record = $records[$row];
my $forename = testData::field($record, "Forename");
my $surname = testData::field($record, "Surname");
my $email = testData::field($record, "Email");
my $phone = testData::field($record, "Phone");
addNameAndAddress(($forename, $surname, $email, $phone));
checkNameAndAddress($record);
if ($row > $limit) {
last;
}
}
test::compare(numberOfRows(), $row + 1);
}require 'squish'
require 'names';
include Squish
def main
startBrowser("http://localhost:9090/AddressBook.html")
confirmPopup(Names::NewButton_button)
Test.verify(numberOfRows == 0)
limit = 10
rows = 0
TestData.dataset("MyAddresses.tsv").each_with_index do
|record, row|
forename = TestData.field(record, "Forename")
surname = TestData.field(record, "Surname")
email = TestData.field(record, "Email")
phone = TestData.field(record, "Phone")
addNameAndAddress([forename, surname, email, phone]) # pass as an Array
checkNameAndAddress(record)
break if row > limit
rows += 1
end
Test.compare(numberOfRows, rows + 1)
endsource [findFile "scripts" "names.tcl"]
proc main {} {
invoke startBrowser "http://localhost:9090/AddressBook.html"
confirmPopup $names::newButton_button
test compare [numberOfRows] 0
set limit 10
set data [testData dataset "MyAddresses.tsv"]
set columns [llength [testData fieldNames [lindex $data 0]]]
set row 0
for {} {$row < [llength $data]} {incr row} {
set record [lindex $data $row]
set forename [testData field $record "Forename"]
set surname [testData field $record "Surname"]
set email [testData field $record "Email"]
set phone [testData field $record "Phone"]
set details [list $forename $surname $email $phone]
addNameAndAddress $details
checkNameAndAddress $record
if {$row > $limit} {
break
}
}
test compare [numberOfRows] [expr $row + 1]
}Squish provides access to test data through its testData module's functions—here we used the testData.dataset() function to access the data file and make its records available, and testData.field() to retrieve each record's individual fields.
Having used the test data to populate the HTML table we want to be confident that the data in the table is the same as what we have added, so that's why we added the checkNameAndAddress() function. We also added a limit to how many records we would compare, just to make the test run faster.
def checkNameAndAddress(record):
table = waitForObject(names.dOCUMENT_HTML1_BODY1_DIV1_DIV2_DIV3_DIV3_DIV1_TABLE1)
cells = (table.evaluateXPath(".//TR/TD[2]"),
table.evaluateXPath(".//TR/TD[3]"),
table.evaluateXPath(".//TR/TD[4]"),
table.evaluateXPath(".//TR/TD[5]"))
for column in range(len(testData.fieldNames(record))):
cell = cells[column].snapshotItem(cells[column].snapshotLength-1).innerText
field = testData.field(record, column)
test.compare(cell, field)function checkNameAndAddress(record)
{
var table = waitForObject(names.dOCUMENTHTML1BODY1DIV1DIV2DIV3DIV3DIV1TABLE1);
var cells = [table.evaluateXPath(".//TR/TD[2]"),
table.evaluateXPath(".//TR/TD[3]"),
table.evaluateXPath(".//TR/TD[4]"),
table.evaluateXPath(".//TR/TD[5]")];
for (var column = 0; column < testData.fieldNames(record).length;
++column) {
var cell = cells[column].snapshotItem(cells[column].snapshotLength-1).innerText;
var field = testData.field(record, column);
test.compare(cell, field);
}
}sub checkNameAndAddress
{
my ($record) = @_;
my $table = waitForObject($Names::document_html1_body1_div1_div2_div3_div3_div1_table1);
my @cells = ($table->evaluateXPath(".//TR/TD[2]"),
$table->evaluateXPath(".//TR/TD[3]"),
$table->evaluateXPath(".//TR/TD[4]"),
$table->evaluateXPath(".//TR/TD[5]"));
my @columnNames = testData::fieldNames($record);
for (my $column = 0; $column < scalar(@columnNames); ++$column) {
my $cell = $cells[$column]->snapshotItem($cells[$column]->snapshotLength - 1)->innerText;
my $field = testData::field($record, $column);
test::compare($cell, $field);
}
}def checkNameAndAddress(record)
table = waitForObject(Names::DOCUMENT_HTML1_BODY1_DIV1_DIV2_DIV3_DIV3_DIV1_TABLE1)
cells = [table.evaluateXPath(".//TR/TD[2]"),
table.evaluateXPath(".//TR/TD[3]"),
table.evaluateXPath(".//TR/TD[4]"),
table.evaluateXPath(".//TR/TD[5]")]
for column in 0...TestData.fieldNames(record).length
cell = cells[column].snapshotItem(cells[column].snapshotLength-1).innerText
field = TestData.field(record, column)
Test.compare(cell, field)
end
endproc checkNameAndAddress {record} {
set table [waitForObject $names::DOCUMENT_HTML1_BODY1_DIV1_DIV2_DIV3_DIV3_DIV1_TABLE1]
set cells [list \
[invoke $table evaluateXPath {.//TR/TD[2]}] \
[invoke $table evaluateXPath {.//TR/TD[3]}] \
[invoke $table evaluateXPath {.//TR/TD[4]}] \
[invoke $table evaluateXPath {.//TR/TD[5]}]]
set columns [llength [testData fieldNames $record]]
for {set column 0} {$column < $columns} {incr column} {
set itemPos [expr [property get [lindex $cells $column] snapshotLength ] - 1 ]
set cell [property get [invoke [lindex $cells $column] \
snapshotItem $itemPos] innerText]
set field [testData field $record $column]
test compare $cell $field
}
}The calls to HTML_Object.evaluateXPath() use XPath queries to access the HTML table and find the first cells that match. Since the addressbook application always adds new addresses at the end the code needs to use the last item from the query. We use Squish's testData.fieldNames() to get a column count and then use test.compare() to check that each value in the table is the same as the value in the test data we used.
The screenshot shows Squish's Test Summary after the data-driven tests have been run.

These test scripts could be shorter if we moved our common code into a shared location. Each script language has its own mechanism for creating and importing libraries, but in addition, Squish has Shared Scripts and Global Scripts that you can use to locate and access shared code.
Learning More
We have now completed the tutorial. Squish can do much more than we have shown here, but the aim has been to get you started with basic testing as quickly and easily as possible. The How to Create Test Scripts, and How to Test Applications - Specifics sections provide many more examples, including those that show how tests can interact with particular input elements, such as selects, select-ones, texts, and text-areas.
The API Reference and Tools Reference give full details of Squish's testing API and the numerous functions it offers to make testing as easy and efficient as possible. The time you invested will be repaid because you'll know what functionality Squish provides out of the box and can avoid reinventing things that are already available.
Tutorial: Designing Behavior Driven Development (BDD) Tests
This tutorial will show you how to create, run, and modify Behavior Driven Development (BDD) tests for an example application. You will learn about Squish's most frequently used features. By the end of the tutorial you will be able to write your own tests for your own applications.
We use a web-based Address Book application as our AUT. This a is mini web server that provides a browser-based application. Users can interact with a fake existing address book or create a new one, and add, edit, and remove entries. Despite the application's simplicity, it has all the key features that most standard web applications have: buttons, radio buttons, line edits, pop-up dialogs, and a central area—in this case showing a table.
Click here for instructions on how to start the example server.
For more examples testing web-specific features and standard editing widgets, see How to Create Test Scripts and How to Test Web Applications.
The screenshots show the application in action.


Introduction to Behavior Driven Development
Behavior-Driven Development (BDD) is an extension of the Test-Driven Development approach which puts the definition of acceptance criteria at the beginning of the development process as opposed to writing tests after the software has been developed. With possible cycles of code changes done after testing.

Behavior Driven Tests are built out of a set of Feature files, which describe product features through the expected application behavior in one or many Scenarios. Each Scenario is built out of a sequence of Steps which represent actions or verifications that need to be tested for that Scenario.
BDD focuses on expected application behavior, not on implementation details. Therefore BDD tests are described in a human-readable Domain Specific Language (DSL). As this language is not technical, such tests can be created not only by programmers, but also by product owners, testers or business analysts. Additionally, during the product development, such tests serve as living product documentation. For Squish usage, BDD tests shall be created using Gherkin syntax. The previously written product specification (BDD tests) can be turned into executable tests. This step by step tutorial presents automating BDD tests with Squish IDE support.
Gherkin syntax
Gherkin files describe product features through the expected application behavior in one or many Scenarios. Here is an example showing the "Filling of addressbook" feature of the addressbook example application.
Feature: Filling of addressbook
As a user I want to fill the addressbook with entries
Scenario: Initial state of created address book
Given addressbook application is running
When I create a new addressbook
Then addressbook should have zero entries
Scenario: State after adding one entry
Given addressbook application is running
When I create a new addressbook
And I add a new person 'John','Doe','[email protected]','500600700' to address book
Then '1' entries should be present
Scenario: State after adding two entries
Given addressbook application is running
When I create a new addressbook
And I add new persons to address book
| forename | surname | email | phone |
| John | Smith | john@m.com | 123123 |
| Alice | Thomson | alice@m.com | 234234 |
Then '2' entries should be present
Scenario: Forename and surname is added to table
Given addressbook application is running
When I create a new addressbook
When I add a new person 'Bob','Doe','[email protected]','123321231' to address book
Then previously entered forename and surname shall be at the topMost of the above is free form text (does not have to be English). It's just the Feature/Scenario structure and the leading keywords like "Given", "And", "When" and "Then" that are fixed. Each of those keywords marks a Step defining preconditions, user actions and expected results. This application behavior specification can be passed to software developers to implement features, and at the same time it can be passed to software testers to implement automated tests.
Test implementation
Creating Test Suite
First, we need to create a Test Suite. Start the Squish IDE and select File > New Test Suite. Follow the New Test Suite wizard, provide a Test Suite name, choose the Web Toolkit, scripting language of your choice, and finally register Address Book application as AUT (if necessary).
Creating Test Case
Squish supports different types of Test Cases: "Script", "BDD" and "MBT". "Script" is the default. In order to create new "BDD Test Case", use the context menu by clicking on the expander next to New Script Test Case (
) button and choosing the option New BDD Test Case. The Squish IDE will remember your choice and the "BDD Test Case" will become the default when clicking on the button in the future.

The new BDD Test Case consists of a test.feature file (filled with a Gherkin template while creating a new BDD test case), a file named test.(py|js|pl|rb|tcl) which will drive the execution (there is no need to edit this file), and a Test Suite Resources file named shared/steps/steps.(py|js|pl|rb|tcl) where step implementation code will be placed.
We need to replace the Gherkin template with a Feature for the addressbook example application. To do this, copy the Feature description below and paste it into the Feature file.
Feature: Filling of addressbook
As a user I want to fill the addressbook with entries
Scenario: Initial state of created address book
Given addressbook application is running
When I create a new addressbook
Then addressbook should have zero entriesWhen editing the test.feature file, a warning No implementation found is displayed for each undefined step. The implementations are in the steps subdirectory, in Test Case Resources, or in Test Suite Resources. Running our Feature test now will currently fail at the first step with a No Matching Step Definition and the following steps will be skipped.
Recording Step implementations
In order to record the Scenario, press the Record (
) button next to the respective Scenario that is listed in the Scenarios tab in Test Case Resources view.

This will cause the Squish IDE to go away, and a dialog to pop up asking you for the starting URL of the web browser. Enter http://localhost:9090/AddressBook.html so the browser can start.
Additionally, the Control Bar is displayed with a list of all steps that need to be recorded. Now all interaction with the AUT or any verification points added to the script will be recorded under the first step Given addressbook application is running (which is bolded in the Step list on the Control Bar). In order to verify that this precondition is met, we will add a Verification Point. To do this, click on Verify (
) in the Control Bar and select Properties.

As a result the Squish IDE is put into Spy mode which displays all Application Objects and Properties in dockable Views near the bottom of the Squish IDE. In the Application Objects, select the DOCUMENT object. Selecting it will update the Properties view to its right. Next click on the checkbox in front of the property title in the Properties View.
Click
Save and Insert Verifications. The Squish IDE disappears and the Control Bar is shown again.

When we are done with each step, we can move to the next undefined step (playing back the ones that were previously defined) by clicking on the Finish Recording Step(
) button in the Control Bar that is located to the left of the current step.
Next, for the step I create a new addressbook click on the New button and click on Finish Recording Step(
).
Finally, for the step addressbook should have zero entries, verify that the table containing the address entries is empty. To record this verification, click on Verify (
) while recording, select Properties and then select the body of the table in the Application Objects view. See below for the location of the tbody element, since it is deeply nested. Check the numChildren entry from the Properties view (It has a value of 1 since there is always an extra element in the table). Then, click on
Save and Insert Verifications. Finally, click on the last Finish Recording Step(
) button.

As a result, Squish will generate the following step definitions in the steps.* file at Test Suites > Test Suite Resources:
@Given("addressbook application is running")
def step(context):
startBrowser("http://127.0.0.1:9090/AddressBook.html")
test.compare(waitForObjectExists(names.dOCUMENT).title, "Squish Addressbook")
@When("I create a new addressbook")
def step(context):
clickButton(waitForObject(names.squish_Addressbook_newButton_button))
snooze(2)
closeConfirm(names.confirmPopup, True)
@Then("addressbook should have zero entries")
def step(context):
test.compare(waitForObjectExists(names.dOCUMENT_HTML1_BODY1_DIV1_DIV2_DIV3_DIV3_DIV1_TABLE1_TBODY1).numChildren, 1)Given("addressbook application is running", function(context) {
startBrowser("http://127.0.0.1:9090/AddressBook.html");
test.compare(waitForObjectExists(names.dOCUMENT).title, "Squish Addressbook");
});
When("I create a new addressbook", function(context) {
clickButton(waitForObject(names.squishAddressbookNewButtonButton));
snooze(2);
closeConfirm(names.confirmPopup, true);
});
Then("addressbook should have zero entries", function(context) {
test.compare(waitForObjectExists(names.dOCUMENTHTML1BODY1DIV1DIV2DIV3DIV3DIV1TABLE1TBODY1).numChildren, 1);
});Given("addressbook application is running", sub {
my $context = shift;
startBrowser("http://127.0.0.1:9090/AddressBook.html");
test::compare(waitForObjectExists($Names::document)->title, "Squish Addressbook");
});
When("I create a new addressbook", sub {
my $context = shift;
clickButton(waitForObject($Names::squish_addressbook_newbutton_button));
snooze(2);
closeConfirm($Names::confirmpopup, 1);
});
Then("addressbook should have zero entries", sub {
my $context = shift;
test::compare(waitForObjectExists($Names::document_html1_body1_div1_div2_div3_div3_div1_table1_tbody1)->numChildren, 1);
});Given("addressbook application is running") do |context|
startBrowser("http://127.0.0.1:9090/AddressBook.html")
Test.compare(waitForObjectExists(Names::DOCUMENT).title, "Squish Addressbook")
end
When("I create a new addressbook") do |context|
clickButton(waitForObject(Names::Squish_Addressbook_newButton_button))
snooze(2)
closeConfirm(Names::ConfirmPopup, true)
end
Then("addressbook should have zero entries") do |context|
Test.compare(waitForObjectExists(Names::DOCUMENT_HTML1_BODY1_DIV1_DIV2_DIV3_DIV3_DIV1_TABLE1_TBODY1).numChildren, 1)
endGiven "addressbook application is running" {context} {
invoke startBrowser "http://127.0.0.1:9090/AddressBook.html"
test compare [property get [waitForObject $names::DOCUMENT] title] "Squish Addressbook"
}
When "I create a new addressbook" {context} {
invoke clickButton [waitForObject $names::squish_Addressbook_newButton_button]
snooze 2
invoke closeConfirm $names::ConfirmPopup true
}
Then "addressbook should have zero entries" {context} {
test compare [property get [waitForObjectExists $names::DOCUMENT_HTML1_BODY1_DIV1_DIV2_DIV3_DIV3_DIV1_TABLE1_TBODY1] numChildren] 1
}The application is automatically started at the beginning of the first step due to the recorded startApplication() call. At the end of each Scenario, the OnScenarioEnd hook is called, causing detach() to be called on the application context. Because the AUT was started with startApplication(), this causes it to terminate. This hook function is found in the file bdd_hooks.(py|js|pl|rb|tcl), which is located in the Scripts tab of the Test Suite Resources view. You can define additional hook functions here. For a list of all available hooks, please refer to Performing Actions During Test Execution Via Hooks.
@OnScenarioEnd
def hook(context):
closeWindow(":[Window]");OnScenarioEnd(function(context) {
closeWindow(":[Window]");
});OnScenarioEnd(sub {
closeWindow(":[Window]");
});OnScenarioEnd do |context| closeWindow(":[Window]"); end
OnScenarioEnd { context } {
invoke closeWindow ":\[Window\]"
}
}Step parametrization
So far, our steps did not use any parameters and all values were hardcoded. Squish has different types of parameters like any, integer, or word, allowing our step definitions to be more reusable. Let us add a new Scenario to our Feature file which will provide step parameters for both the Test Data and the expected results. Copy the below section into your Feature file.
Scenario Outline: Adding single entries multiple time
Given addressbook application is running
When I create a new addressbook
And I add a new person '<forename>','<surname>','<email>','<phone>' to address book
Then '1' entries should be present
Examples:
| forename | surname | email | phone |
| John | Doe | john@m.com | 500600700 |
| Bob | Koo | bob@m.com | 500600800 |After auto-saving the Feature file, the Squish IDE provides a hint that only 2 steps need to be implemented: I add a new person 'John', 'Doe','[email protected]','500600700' to address book and '1' entries should be present. The remaining steps already have a matching step implementation.
To record the missing steps, click Record (
) next to the test case name in the Test Suites view. The script will play until it gets to the missing step and then prompt you to implement it. If you click the Add button, then you can type in the information for a new entry. Click on the Finish Recording Step(
) button to move to the next step.
For the second missing step, we could record an object property verification like we did with the step addressbook should have zero entries, or we could copy that step's implementation in the steps.(py|js|pl|rb|tcl) file and compare to 1.
Now we parametrize the generated step implementation by replacing the values with parameter types. Since we want to be able to add different names, replace 'John' with '|word|'. Note that each parameter will be passed to the step implementation function in the order of appearance in the descriptive name of the step. Finish parametrizing by editing the typed values into keywords, to look like this example step I add a new person 'John', 'Doe','[email protected]','500600700' to address book:
@When("I add a new person '|word|','|word|','|any|','|integer|' to address book")
def step(context, forename, surname, email, phone):
clickButton(waitForObject(names.squish_Addressbook_addButton_button))
setText(waitForObject(names.squish_Addressbook_forenameEdit_text), forename)
setText(waitForObject(names.squish_Addressbook_surnameEdit_text), surname)
setText(waitForObject(names.squish_Addressbook_emailEdit_text), email)
setText(waitForObject(names.squish_Addressbook_phoneEdit_text), phone)
clickButton(waitForObject(names.squish_Addressbook_Ok_button))When("I add a new person '|word|','|word|','|any|','|integer|' to address book",
function(context, forename, surname, email, phone) {
clickButton(waitForObject(names.squishAddressbookAddButtonButton));
mouseClick(waitForObject(names.squishAddressbookAddButtonButton));
setText(waitForObject(names.squishAddressbookForenameEditText), forename);
setText(waitForObject(names.squishAddressbookSurnameEditText), surname);
setText(waitForObject(names.squishAddressbookEmailEditText), email);
setText(waitForObject(names.squishAddressbookPhoneEditText), phone);
clickButton(waitForObject(names.squishAddressbookOkButton));When("I add a new person '|word|','|word|','|any|','|integer|' to address book", sub {
my $context = shift;
my ($forename, $surname, $email, $phone) = @_;
clickButton(waitForObject($Names::squish_addressbook_addbutton_button));
setText(waitForObject($Names::squish_addressbook_forenameedit_text), $forename);
setText(waitForObject($Names::squish_addressbook_surnameedit_text), $surname);
setText(waitForObject($Names::squish_addressbook_emailedit_text), $email);
setText(waitForObject($Names::squish_addressbook_phoneedit_text), $phone);
clickButton(waitForObject($Names::squish_addressbook_ok_button));When("I add a new person '|word|','|word|','|any|','|integer|' to address book") do |context, forename, surname, email, phone|
clickButton(waitForObject(Names::Squish_Addressbook_addButton_button))
setText(waitForObject(Names::Squish_Addressbook_forenameEdit_text), forename)
setText(waitForObject(Names::Squish_Addressbook_surnameEdit_text), surname)
setText(waitForObject(Names::Squish_Addressbook_emailEdit_text), email)
setText(waitForObject(Names::Squish_Addressbook_phoneEdit_text), phone)
clickButton(waitForObject(Names::Squish_Addressbook_Ok_button))When "I add a new person '|word|','|word|','|any|','|integer|' to address book" {context forename surname email phone} {
invoke clickButton [waitForObject $names::squish_Addressbook_addButton_button]
invoke setText [waitForObject $names::squish_Addressbook_forenameEdit_text] $forename
invoke setText [waitForObject $names::squish_Addressbook_surnameEdit_text] $surname
invoke setText [waitForObject $names::squish_Addressbook_emailEdit_text] $email
invoke setText [waitForObject $names::squish_Addressbook_phoneEdit_text] $phone
invoke clickButton [waitForObject $names::squish_Addressbook_Ok_button]If we recorded the final Then as a missing step, and verified the numChildren is 1 in the <TBODY>, we can modify the step so that it takes a parameter, so it can verify other integer values later.
@Then("'|integer|' entries should be present")
def step(context, entries):
test.compare(waitForObjectExists(names.dOCUMENT_HTML1_BODY1_DIV1_DIV2_DIV3_DIV3_DIV1_TABLE1_TBODY1).numChildren, entries + 1)Then("'|integer|' entries should be present", function(context, entries) {
test.compare(waitForObjectExists(names.dOCUMENTHTML1BODY1DIV1DIV2DIV3DIV3DIV1TABLE1TBODY1).numChildren, entries + 1);
});Then("'|integer|' entries should be present", sub {
my $context = shift;
my $entries = shift;
test::compare(waitForObjectExists($Names::document_html1_body1_div1_div2_div3_div3_div1_table1_tbody1)->numChildren, $entries + 1);
});Then("'|integer|' entries should be present") do |context, entries|
Test.compare(waitForObjectExists(Names::DOCUMENT_HTML1_BODY1_DIV1_DIV2_DIV3_DIV3_DIV1_TABLE1_TBODY1).numChildren, entries + 1)
endThen "'|integer|' entries should be present" {context entries} {
test compare [property get [waitForObjectExists $names::DOCUMENT_HTML1_BODY1_DIV1_DIV2_DIV3_DIV3_DIV1_TABLE1_TBODY1] numChildren] [expr $entries + 1]
}Provide parameters for Step in table
The next Scenario will test adding multiple entries to the address book. We could use step I add a new person John','Doe','[email protected]','500600700' to address book multiple times just with different data. But lets instead define a new step called I add a new person to address book which will handle data from a table.
Scenario: State after adding two entries
Given addressbook application is running
When I create a new addressbook
And I add new persons to address book
| forename | surname | email | phone |
| John | Smith | john@m.com | 1231231 |
| Alice | Thomson | alice@m.com | 2342342 |
Then '2' entries should be presentThe step implementation to handle such tables looks like this:
@When("I add new persons to address book")
def step(context):
table = context.table
# Drop initial row with column headers
table.pop(0)
for (forename, surname, email, phone) in table:
clickButton(waitForObject(names.squish_Addressbook_addButton_button))
setText(waitForObject(names.squish_Addressbook_forenameEdit_text), forename)
setText(waitForObject(names.squish_Addressbook_surnameEdit_text), surname)
setText(waitForObject(names.squish_Addressbook_emailEdit_text), email)
setText(waitForObject(names.squish_Addressbook_phoneEdit_text), phone)
clickButton(waitForObject(names.squish_Addressbook_Ok_button))When("I add new persons to address book", function(context) {
var table = context.table;
// Skip initial row with column headers by starting at index 1
for (var i = 1; i < table.length; ++i) {
var forename = table[i][0];
var surname = table[i][1];
var email = table[i][2];
var phone = table[i][3];
clickButton(waitForObject(names.squishAddressbookAddButtonButton));
mouseClick(waitForObject(names.squishAddressbookAddButtonButton));
setText(waitForObject(names.squishAddressbookForenameEditText), forename);
setText(waitForObject(names.squishAddressbookSurnameEditText), surname);
setText(waitForObject(names.squishAddressbookEmailEditText), email);
setText(waitForObject(names.squishAddressbookPhoneEditText), phone);
clickButton(waitForObject(names.squishAddressbookOkButton));
}
});When("I add new persons to address book", sub {
my %context = %{shift()};
my @table = @{$context{'table'}};
# Drop initial row with column headers
shift(@table);
for my $row (@table) {
my ($forename, $surname, $email, $phone) = @{$row};
clickButton(waitForObject($Names::squish_addressbook_addbutton_button));
setText(waitForObject($Names::squish_addressbook_forenameedit_text), $forename);
setText(waitForObject($Names::squish_addressbook_surnameedit_text), $surname);
setText(waitForObject($Names::squish_addressbook_emailedit_text), $email);
setText(waitForObject($Names::squish_addressbook_phoneedit_text), $phone);
clickButton(waitForObject($Names::squish_addressbook_ok_button));
}
});When("I add new persons to address book") do |context|
table = context.table
# Drop initial row with column headers
table.shift
for forename, surname, email, phone in table do
clickButton(waitForObject(Names::Squish_Addressbook_addButton_button))
setText(waitForObject(Names::Squish_Addressbook_forenameEdit_text), forename)
setText(waitForObject(Names::Squish_Addressbook_surnameEdit_text), surname)
setText(waitForObject(Names::Squish_Addressbook_emailEdit_text), email)
setText(waitForObject(Names::Squish_Addressbook_phoneEdit_text), phone)
clickButton(waitForObject(Names::Squish_Addressbook_Ok_button))
end
endWhen "I add new persons to address book" {context} {
set table [$context table]
# Drop initial row with column headers
foreach row [lreplace $table 0 0] {
foreach {forename surname email phone} $row break
invoke clickButton [waitForObject $names::squish_Addressbook_addButton_button]
invoke setText [waitForObject $names::squish_Addressbook_forenameEdit_text] $forename
invoke setText [waitForObject $names::squish_Addressbook_surnameEdit_text] $surname
invoke setText [waitForObject $names::squish_Addressbook_emailEdit_text] $email
invoke setText [waitForObject $names::squish_Addressbook_phoneEdit_text] $phone
invoke clickButton [waitForObject $names::squish_Addressbook_Ok_button]
}
}Sharing data between Steps and Scenarios
Lets add a new Scenario to the Feature file. This time we would like to check not the number of entries in address book list, but if this list contains proper data. Because we enter data into the address book in one step and verify them in another, we must share information about entered data among those steps in order to perform a verification.
Scenario: Forename and surname is added to table Given addressbook application is running When I create a new addressbook When I add a new person 'Bob','Doe','[email protected]','123321231' to address book Then previously entered forename and surname shall be at the top
To share this data, context.userData can be used.
@When("I add a new person '|word|','|word|','|any|','|integer|' to address book")
def step(context, forename, surname, email, phone):
clickButton(waitForObject(names.squish_Addressbook_addButton_button))
setText(waitForObject(names.squish_Addressbook_forenameEdit_text), forename)
setText(waitForObject(names.squish_Addressbook_surnameEdit_text), surname)
setText(waitForObject(names.squish_Addressbook_emailEdit_text), email)
setText(waitForObject(names.squish_Addressbook_phoneEdit_text), phone)
clickButton(waitForObject(names.squish_Addressbook_Ok_button))
# save userData for last step
context.userData = {}
context.userData['forename'] = forename
context.userData['surname'] = surnameWhen("I add a new person '|word|','|word|','|any|','|integer|' to address book",
function(context, forename, surname, email, phone) {
clickButton(waitForObject(names.squishAddressbookAddButtonButton));
mouseClick(waitForObject(names.squishAddressbookAddButtonButton));
setText(waitForObject(names.squishAddressbookForenameEditText), forename);
setText(waitForObject(names.squishAddressbookSurnameEditText), surname);
setText(waitForObject(names.squishAddressbookEmailEditText), email);
setText(waitForObject(names.squishAddressbookPhoneEditText), phone);
clickButton(waitForObject(names.squishAddressbookOkButton));
// save userData for last step
context.userData["forename"] = forename;
context.userData["surname"] = surname;
});When("I add a new person '|word|','|word|','|any|','|integer|' to address book", sub {
my $context = shift;
my ($forename, $surname, $email, $phone) = @_;
clickButton(waitForObject($Names::squish_addressbook_addbutton_button));
setText(waitForObject($Names::squish_addressbook_forenameedit_text), $forename);
setText(waitForObject($Names::squish_addressbook_surnameedit_text), $surname);
setText(waitForObject($Names::squish_addressbook_emailedit_text), $email);
setText(waitForObject($Names::squish_addressbook_phoneedit_text), $phone);
clickButton(waitForObject($Names::squish_addressbook_ok_button));
# save userData for last step
$context->{userData}{'forename'} = $forename;
$context->{userData}{'surname'} = $surname;
});When("I add a new person '|word|','|word|','|any|','|integer|' to address book") do |context, forename, surname, email, phone|
clickButton(waitForObject(Names::Squish_Addressbook_addButton_button))
setText(waitForObject(Names::Squish_Addressbook_forenameEdit_text), forename)
setText(waitForObject(Names::Squish_Addressbook_surnameEdit_text), surname)
setText(waitForObject(Names::Squish_Addressbook_emailEdit_text), email)
setText(waitForObject(Names::Squish_Addressbook_phoneEdit_text), phone)
clickButton(waitForObject(Names::Squish_Addressbook_Ok_button))
# save userData for last step
context.userData = Hash.new
context.userData[:forename] = forename
context.userData[:surname] = surname
endWhen "I add a new person '|word|','|word|','|any|','|integer|' to address book" {context forename surname email phone} {
invoke clickButton [waitForObject $names::squish_Addressbook_addButton_button]
invoke setText [waitForObject $names::squish_Addressbook_forenameEdit_text] $forename
invoke setText [waitForObject $names::squish_Addressbook_surnameEdit_text] $surname
invoke setText [waitForObject $names::squish_Addressbook_emailEdit_text] $email
invoke setText [waitForObject $names::squish_Addressbook_phoneEdit_text] $phone
invoke clickButton [waitForObject $names::squish_Addressbook_Ok_button]
# save userData for last step
$context userData [dict create forename $forename surname $surname]
}All data stored in context.userData can be accessed in all steps and Hooks in all Scenarios of the given Feature. Finally, we need to implement the step previously entered forename and surname shall be at the top.
@Then("previously entered forename and surname shall be at the top")
def step(context):
test.compare(waitForObjectExists("DOCUMENT.HTML1.BODY1.DIV1.DIV2.DIV3.DIV3.DIV1.TABLE1.TBODY1.TR2.TD2").innerText,
context.userData['forename'])
test.compare(waitForObjectExists("DOCUMENT.HTML1.BODY1.DIV1.DIV2.DIV3.DIV3.DIV1.TABLE1.TBODY1.TR2.TD3").innerText,
context.userData['surname'])Then("previously entered forename and surname shall be at the top", function(context) {
test.compare(waitForObjectExists("DOCUMENT.HTML1.BODY1.DIV1.DIV2.DIV3.DIV3.DIV1.TABLE1.TBODY1.TR2.TD2").innerText,
context.userData["forename"], "forename?");
test.compare(waitForObjectExists("DOCUMENT.HTML1.BODY1.DIV1.DIV2.DIV3.DIV3.DIV1.TABLE1.TBODY1.TR2.TD3").innerText,
context.userData["surname"], "surname?");
});Then("previously entered forename and surname shall be at the top", sub {
my $context = shift;
test::compare( waitForObject("DOCUMENT.HTML1.BODY1.DIV1.DIV2.DIV3.DIV3.DIV1.TABLE1.TBODY1.TR2.TD2")->innerText,
$context->{userData}{'forename'}, "forename?" );
test::compare( waitForObject("DOCUMENT.HTML1.BODY1.DIV1.DIV2.DIV3.DIV3.DIV1.TABLE1.TBODY1.TR2.TD3")->innerText,
$context->{userData}{'surname'}, "surname?" );
});Then("previously entered forename and surname shall be at the top") do |context|
Test.compare(waitForObjectExists("DOCUMENT.HTML1.BODY1.DIV1.DIV2.DIV3.DIV3.DIV1.TABLE1.TBODY1.TR2.TD2").innerText,
context.userData[:forename], "forename?")
Test.compare(waitForObjectExists("DOCUMENT.HTML1.BODY1.DIV1.DIV2.DIV3.DIV3.DIV1.TABLE1.TBODY1.TR2.TD3").innerText,
context.userData[:surname], "surname?")
endThen "previously entered forename and surname shall be at the top" {context} {
test compare [property get [waitForObjectExists "DOCUMENT.HTML1.BODY1.DIV1.DIV2.DIV3.DIV3.DIV1.TABLE1.TBODY1.TR2.TD2"] innerText] [dict get [$context userData] forename]
test compare [property get [waitForObjectExists "DOCUMENT.HTML1.BODY1.DIV1.DIV2.DIV3.DIV3.DIV1.TABLE1.TBODY1.TR2.TD3"] innerText] [dict get [$context userData] surname]
}Scenario Outline
Assume our Feature contains the following two Scenarios:
Scenario: State after adding one entry
Given addressbook application is running
When I create a new addressbook
And I add a new person 'John','Doe','[email protected]','500600700' to address book
Then "1" entries should be present
Scenario: State after adding one entry
Given addressbook application is running
When I create a new addressbook
And I add a new person 'Bob','Koo','[email protected]','500600800' to address book
Then "1" entries should be presentAs we can see, those Scenarios perform the same actions using different test data. The same can be achieved by using a Scenario Outline (a Scenario template with placeholders) and Examples (a table with parameters).
Scenario Outline: Adding single entries multiple time
Given addressbook application is running
When I create a new addressbook
And I add a new person '<forename>','<surname>','<email>','<phone>' to address book
Then '1' entries should be present
Examples:
| forename | surname | email | phone |
| John | Doe | john@m.com | 500600700 |
| Bob | Koo | bob@m.com | 500600800 |Please note that the OnScenarioEnd hook will be executed at the end of each loop iteration in a Scenario Outline.
Test execution
In the Squish IDE, users can execute all Scenarios in a Feature by clicking on the Run Test Case (
) button next to that test case in the Test Suites view.

In order to execute only one Scenario, you need to open the Feature file, right-click on the given Scenario and choose Run Scenario. An alternative approach is to click on the Run Test Case (
) button next to the respective Scenario in the Scenarios tab in Test Case Resources.

After a Scenario is executed, the Feature file is colored according to the execution results. More detailed information (like logs) can be found in the Test Results View.

Test debugging
Squish offers the possibility to pause an execution of a Test Case at any point in order to check script variables, spy application objects or run custom code in the Squish Script Console. To do this, a breakpoint has to be placed before starting the execution, either in the Feature file at any line containing a step or at any line of executed code (i.e., in the middle of step definition code).

After the breakpoint is reached, you can inspect all application objects and their properties. If a breakpoint is placed at a step definition or a hook is reached, then you can additionally add Verification Points or record code snippets.
Re-using Step definitions
BDD test maintainability can be increased by reusing step definitions in test cases located in another directory. For more information, see collectStepDefinitions().
Tutorial: Migration of existing tests to BDD
This chapter for users that have existing script-based tests and who would like to introduce Behavior Driven Testing. The first section describes how to keep the existing tests and simply add new tests with the BDD approach. The second section describes how to convert existing tests to BDD.
Extend existing tests to BDD
The first option is to keep any existing script-based Squish tests and extend them by adding new BDD tests. A Test Suite can contain both script-based and BDD Test Cases. Simply open an existing Test Suite with and choose New BDD Test Case from the drop down menu of the down-arrow button to the right of New Script Test Case (
).

Assuming your existing Test Cases make use of a library and you are calling shared functions to interact with the AUT, those functions can still be used from BDD Test Cases. In the example below, these functions are used from multiple script-based Test Cases:
def numberOfRows():
table = waitForObject(names.dOCUMENT_HTML1_BODY1_DIV1_DIV2_DIV3_DIV3_DIV1_TABLE1)
results = table.evaluateXPath(".//TR[contains(@class, 'jqgrow')]")
return results.snapshotLength
def createNewAddressBook():
clickButton(waitForObject(names.squish_Addressbook_newButton_button))
closeConfirm(names.confirmPopup, True)function numberOfRows() {
var table = waitForObject("DOCUMENT.HTML1.BODY1.DIV1.DIV2.DIV3.DIV3.DIV1.TABLE1");
var results = table.evaluateXPath(".//TR[contains(@class, 'jqgrow')]");
return results.snapshotLength;
}
function createNewAddressBook(){
clickButton(waitForObject(names.squishAddressbookNewButtonButton));
closeConfirm(names.confirmPopup, true);
}sub numberOfRows
{
my $table = waitForObject($Names::document_html1_body1_div1_div2_div3_div3_div1_table1);
my $results = $table->evaluateXPath(".//TR[contains(\@class, 'jqgrow')]");
return $results->snapshotLength;
}
sub createNewAddressBook{
clickButton(waitForObject($Names::squish_addressbook_newbutton_button));
closeConfirm($Names::confirmpopup, 1);
}def numberOfRows
table = waitForObject(Names::DOCUMENT_HTML1_BODY1_DIV1_DIV2_DIV3_DIV3_DIV1_TABLE1)
results = table.evaluateXPath(".//TR[contains(@class,'jqgrow')]")
results.snapshotLength
end
def createNewAddressBook
clickButton(waitForObject(Names::Squish_Addressbook_newButton_button))
closeConfirm(Names::ConfirmPopup, true)
endproc numberOfRows {} {
set table [waitForObject \
$names::DOCUMENT_HTML1_BODY1_DIV1_DIV2_DIV3_DIV3_DIV1_TABLE1]
set results [invoke $table evaluateXPath {.//TR[contains(@class,'jqgrow')]}]
return [property get $results snapshotLength]
}
proc createNewAddressBook {} {
invoke clickButton [waitForObject $names::squish_Addressbook_newButton_button]
invoke closeConfirm $names::ConfirmPopup true
}New BDD Test Cases can easily use the same function:
@When("I create a new addressbook") def step(context): createNewAddressBook() test.verify(numberOfRows() == 0)
When("I create a new addressbook", function(context){ createNewAddressBook() test.verify(numberOfRows() == 0); });
When("I create a new addressbook", sub { createNewAddressBook(); test::verify(numberOfRows() == 0); });
When("I create a new addressbook") do |context| createNewAddressBook Test.verify(numberOfRows == 0) end
When "I create a new addressbook" {context} { createNewAddressBook test compare [numberOfRows] 0 }
Convert existing tests to BDD
The second option is to convert script-based test cases from an existing Test Suite into behavior driven tests. Since a Test Suite can contain script-based and BDD Test Cases, migration can be done gradually. A Test Suite containing a mix of both Test Case types can be executed and results analyzed without any extra effort required.
The first step is to review all Test Cases of the existing Test Suite and group them by the Feature they test. Each script-based Test Case will be transformed into a Scenario, which is a part of a Feature. For example, assume we have 5 script-based Test Cases. After review, we realize that they examine two Features. Therefore, when migration is completed, our Test Suite will contain two BDD Test Cases, each of them containing one Feature. Each Feature will contain multiple Scenarios. In our example the first Feature contains three Scenarios and the second Feature contains two Scenarios.

At the beginning, open a Test Suite in the Squish IDE that contains Squish tests that are planned to be migrated to BDD. Next, create a New Script Test Case (
) by choosing New BDD Test Case option from its context menu. Each BDD Test Case contains a test.feature file that can be filled with maximum one Feature. Next, open the test.feature file to describe the Features using the Gherkin language. Following the syntax from the template, edit the Feature name and optionally provide a short description. Next, analyze which actions and verifications are performed in the Test Case that are going to be migrated. This is how an example Test Case for the addressbook application might start:
def main():
startBrowser("http://127.0.0.1:9090/AddressBook.html")
confirmPopup(names.newButton_button)
test.verify(numberOfRows() == 0, "%d" % numberOfRows())function main(){
startBrowser("http://localhost:9090/AddressBook.html");
confirmPopup(names.newButtonButton);
test.verify(numberOfRows() == 0);
}sub main {
startBrowser("http://127.0.0.1:9090/AddressBook.html");
confirmPopup($Names::newbutton_button);
test::verify(numberOfRows() == 0);
}def main
startBrowser("http://127.0.0.1:9090/AddressBook.html")
confirmPopup(Names::NewButton_button)
Test.verify(numberOfRows == 0)
endproc main {} {
invoke startBrowser "http://127.0.0.1:9090/AddressBook.html"
confirmPopup $names::newButton_button
test compare [numberOfRows] 0
}After analyzing the above Test Case we can create the following Scenario and add it to test.feature file:
Scenario: Initial state of created address book
Given addressbook application is running
When I create a new addressbook
Then addressbook should have zero entriesNext, right-click on the Scenario and choose the option Create Missing Step Implementations from the context menu. This will create a skeleton of steps definitions:
@Given("addressbook application is running") def step(context): test.warning("TODO implement addressbook application is running") @When("I create a new addressbook") def step(context): test.warning("TODO implement I create a new addressbook") @Then("addressbook should have zero entries") def step(context): test.warning("TODO implement addressbook should have zero entries")
Given("addressbook application is running", function(context) { test.warning("TODO implement addressbook application is running"); }); When("I create a new addressbook", function(context) { test.warning("TODO implement I create a new addressbook"); }); Then("addressbook should have zero entries", function(context) { test.warning("TODO implement addressbook should have zero entries"); });
Given("addressbook application is running", sub { my $context = shift; test::warning("TODO implement addressbook application is running"); }); When("I create a new addressbook", sub { my $context = shift; test::warning("TODO implement I create a new addressbook"); }); Then("addressbook should have zero entries", sub { my $context = shift; test::warning("TODO implement addressbook should have zero entries"); });
Given("addressbook application is running") do |context| Test.warning "TODO implement addressbook application is running" end When("I create a new addressbook") do |context| Test.warning "TODO implement I create a new addressbook" end Then("addressbook should have zero entries") do |context| Test.warning "TODO implement addressbook should have zero entries" end
Given "addressbook application is running" {context} { test warning "TODO implement addressbook application is running" } When "I create a new addressbook" {context} { test warning "TODO implement I create a new addressbook" } Then "addressbook should have zero entries" {context} { test warning "TODO implement addressbook should have zero entries" }
Now we put code snippets from the script-based Test Case into respective step definitions and remove the lines containing test.warning(). If your Test Cases make use of shared scripts, you can call those functions from the step definitions as well. For example, the final result could look like this:
@Given("addressbook application is running") def step(context): startBrowser("http://127.0.0.1:9090/AddressBook.html") test.compare(waitForObjectExists("DOCUMENT").title, "Squish Addressbook") @When("I create a new addressbook") def step(context): confirmPopup(names.newButton_button) @Then("addressbook should have zero entries") def step(context): test.verify(numberOfRows() == 0)
Given("addressbook application is running", function(context) { startBrowser("http://127.0.0.1:9090/AddressBook.html"); test.compare(waitForObjectExists("DOCUMENT").title, "Squish Addressbook"); }); When("I create a new addressbook", function(context) { confirmPopup(names.newButtonButton); }); Then("addressbook should have zero entries", function(context) { test.verify(numberOfRows() == 0); });
Given("addressbook application is running", sub { my $context = shift; startBrowser("http://127.0.0.1:9090/AddressBook.html"); test::compare(waitForObjectExists("DOCUMENT")->title, "Squish Addressbook"); }); When("I create a new addressbook", sub { my $context = shift; confirmPopup($Names::newbutton_button); }); Then("addressbook should have zero entries", sub { my $context = shift; test::verify(numberOfRows() == 0); });
Given("addressbook application is running") do |context| startBrowser("http://127.0.0.1:9090/AddressBook.html") Test.compare(waitForObjectExists("DOCUMENT").title, "Squish Addressbook") end When("I create a new addressbook") do |context| confirmPopup(Names::NewButton_button) end Then("addressbook should have zero entries") do |context| Test.verify(numberOfRows == 0) end
Given "addressbook application is running" {context} { invoke startBrowser "http://127.0.0.1:9090/AddressBook.html" test compare [property get [waitForObjectExists "DOCUMENT"] title] "Squish Addressbook" } When "I create a new addressbook" {context} { confirmPopup $names::newButton_button } Then "addressbook should have zero entries" {context} { test compare [numberOfRows] 0 }
Note that the test.log("Create new addressbook”) got removed while migrating this Test Case to BDD. When the step I create a new addressbook is executed, the step name will be logged into Test Results, so the test.log() call would have been redundant.
Additionally, when a script-based Test Case execution ends, Squish terminates the AUT. Squish ensures that the AUT is terminated at the end of each Scenario as well. This is done by the auto-generated OnScenarioEnd hook, shown below.
@OnScenarioEnd
def hook(context):
closeWindow(":[Window]");OnScenarioEnd(function(context) {
closeWindow(":[Window]");
});OnScenarioEnd(sub {
closeWindow(":[Window]");
});OnScenarioEnd do |context| closeWindow(":[Window]"); end
OnScenarioEnd { context } {
invoke closeWindow ":\[Window\]"
}The above example was simplified for this tutorial. In order to take full advantage of Behavior Driven Testing in Squish, please familiarize yourself with the section Behavior Driven Testing in API Reference.
© 2025 The Qt Company Ltd.
Documentation contributions included herein are the copyrights of
their respective owners.
The documentation provided herein is licensed under the terms of the GNU Free Documentation License version 1.3 as published by the Free Software Foundation.
Qt and respective logos are trademarks of The Qt Company Ltd. in Finland and/or other countries worldwide. All other trademarks are property
of their respective owners.